
78
PROGRAMMING
[PROGRAMMING AN F-CODE RELAY GROUP]
This procedure is used to program an F-code relay
group box for relay broadcast of a received fax upon
receipt of an F-code relay request. Up to 10 boxes can
be programmed. An F-code (sub-address and
passcode) for reception of an F-code relay request
and the destinations to which the fax is to be relayed
are programmed in each box. To check the contents of
a programmed box, print the following list: "PRINT -
REPORT - SUB ADD SET LIST" (page 83).
To program an F-code relay group box, follow steps 1
through 6 on page 76 and then follow the steps below.
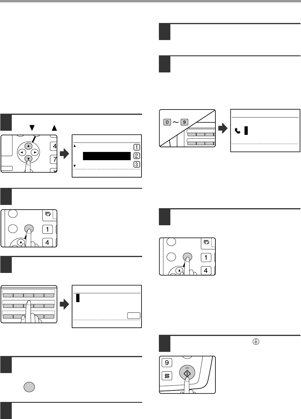
7
Select an unused box ("- - - - - -") with
the [ ] or [ ] key.
8
Press the [OK] key.
9
Enter a name for the F-code relay
group box (see "ENTERING
CHARACTERS" on page 84).
Up to 36 characters can be entered for the name. A
box name must be entered.
10
Press the [OK] key.
11
Enter a sub-address (maximum 20
digits) with the numeric keys.
See steps 3 and 4 on page 67.
12
Enter a passcode (maximum 20 digits)
with the numeric keys.
See steps 5 and 6 on page 67.
13
Enter the relay destinations. Enter full
fax numbers with the numeric keys
and/or press auto-dial keys (Rapid
keys, Speed Dial numbers, and group
keys) to select the destinations (page
22).
• To clear a mistake when entering a number with the
numeric keys, press the [C] key to clear one digit at a
time.
• A destination selected with a Rapid key, Speed Dial
number, or group key is indicated by an icon and a
number. To clear an entry, press the [C] key.
14
Press the [OK] key and then dial the
fax number of the next destination or
press an auto-dial key.
• After entering a full number
with the numeric keys, press
the [OK] key to complete the
entry. If you pressed an
auto-dial key in step 13, it is
not necessary to press the
[OK] key. You can
immediately press another
auto-dial key for the next
destination.
• Repeat steps 13 and 14 until
all destinations have been
entered.
15
Press the [START] key ( ) to end the
procedure.
GH
PQR
DUPLEX
SPECIAL FUNCTION
DUPLEX SCAN
S.A. RELAY GRP
SBC CO.
— — — — — —
— — — — — —
[OK]:STORE START
26 27 28 29 30
31 32 33 34 35
36 37 38 39 40
ABCDE
FGH I J
KLMNO
ENTER GRP NAME
ABC
OK
WXYZ
26 27 28 29
31 32 33 34
ABC
FGH
ENTER RX STATION
:
Pegasus-E_Fax_Sec.book 78 ページ 2004年9月24日 金曜日 午後2時51分
Komentáře k této Příručce