
13
BEFORE USING THE FAX FUNCTION
1
AUDITING MODE
Accounts that can transmit faxes (up to 50) can be established and transmission time and other information can be
tracked for each account. The Acc. Usage List (page 97) can be printed out which shows the time used for
transmission and pages transmitted by each account.
• This function is enabled using "ACCOUNT CONTROL" and "ACCOUNT # SET" in the key operator programs.
(Page 100)
Using auditing mode
When auditing mode is turned on, the account number entry screen is displayed. Enter your account number
(five-digit identification number) as explained below before performing a fax operation.
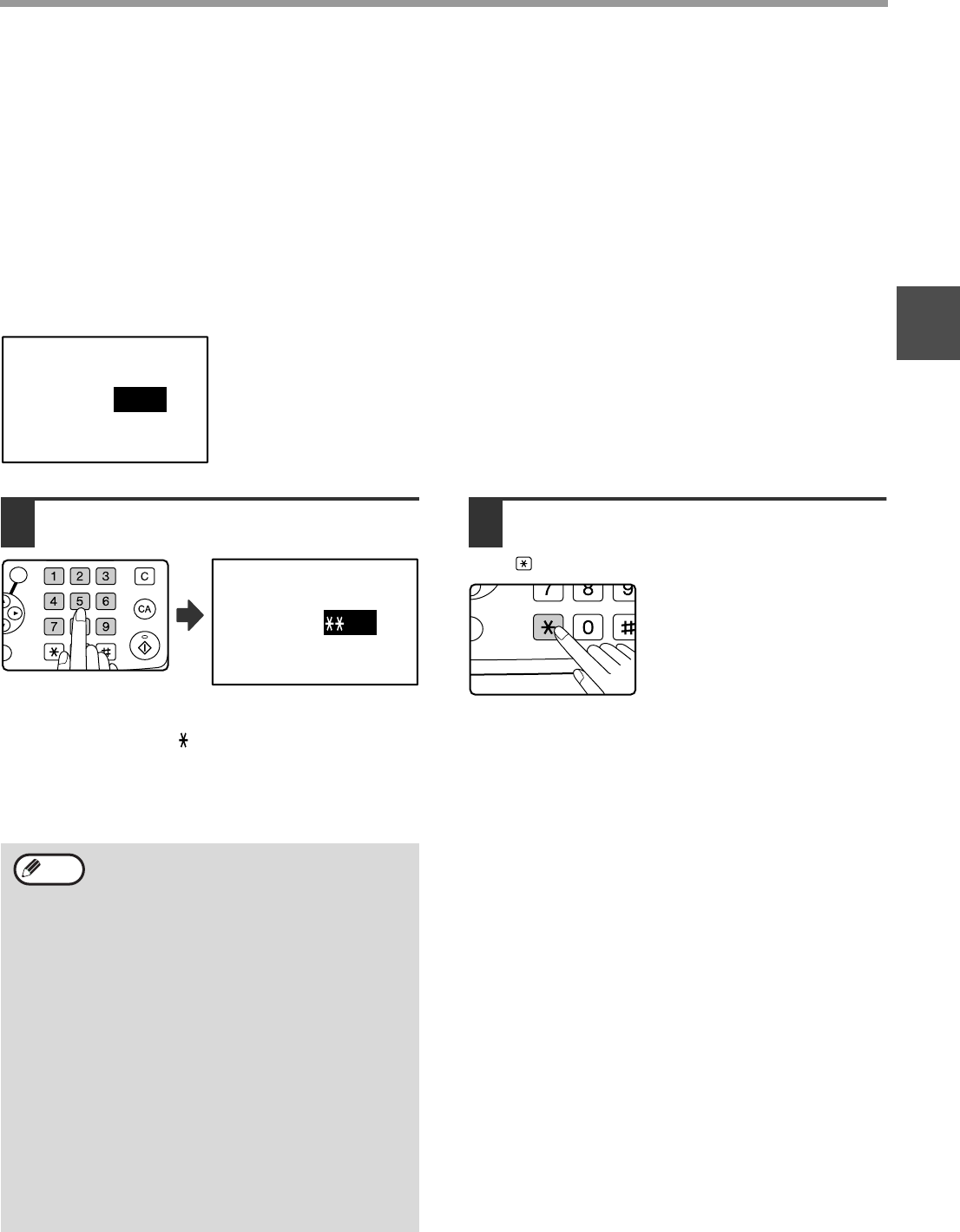
1
Enter your account number (five
digits) with the numeric keys.
• As the account number is entered, the hyphens "-"
change to asterisks " ". If you enter an incorrect
digit, press the [C] key and re-enter the correct digit.
• After you enter your account number, the base
screen of fax mode appears. (Page 12)
2
When you have completed the fax
operation, press the [ACC.#-C] key
().
Enter your account
number.
ACCOUNT #:-----
• If you enter an account number for copy
mode has also been programmed for fax
mode, you can change to fax mode after
completing the copy operation and
continue with the fax operation without
re-entering your account number.
If you enter an account number for copy
mode that has not been programmed for
fax mode, enter your account number for
fax mode after you press the [FAX] key to
change to fax mode.
• When "ACC. # SECURITY" in the key
operator programs (see the "Key
operator's guide") is enabled, the
message "Please see your key operator
for assistance." will appear for one minute
in the event that you enter an incorrect or
invalid account number three times in a
row. During that time operation of the
machine will not be possible.
ABC DEF
JKLGHI MNO
TUVPQRS WXYZ
@.-
_
FUNCTION
ACC. #-C
READ-END
OK
Enter your account
number.
ACCOUNT #: ---
Note
@.-
_
FUNCTION
ACC. #-C
READ-E
Pegasus-E_Fax_Sec.book 13 ページ 2004年9月24日 金曜日 午後2時51分
Komentáře k této Příručce