
69
PROGRAMMING
6
11
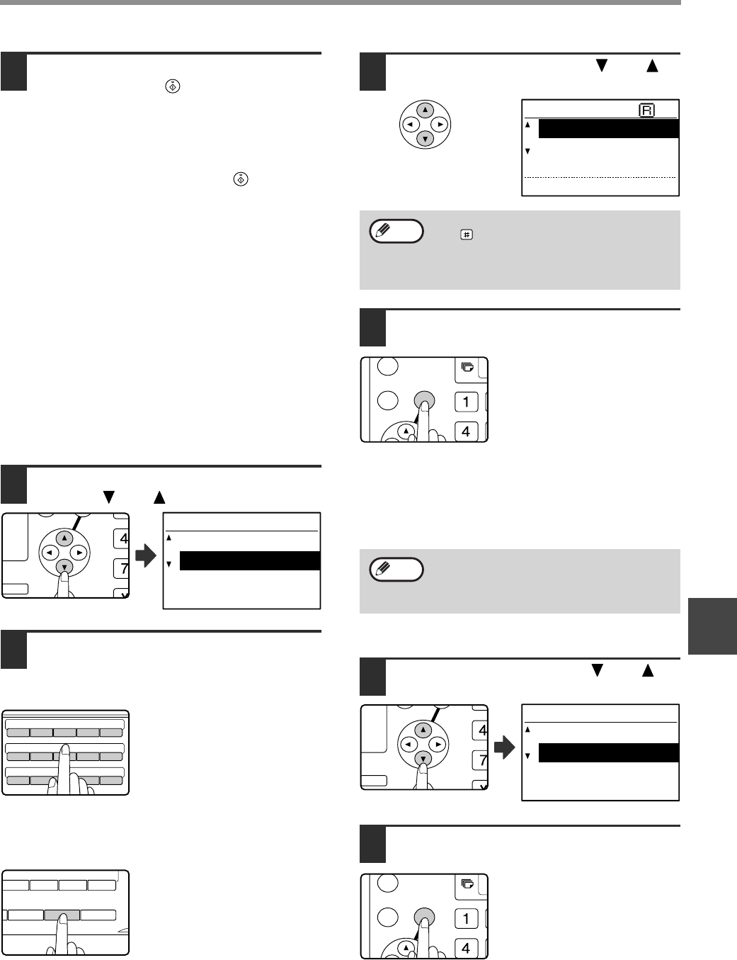
To finish the storing procedure, press
the [START] key ( ). If you wish to
program an option such as F-code,
chain dialling, transmission speed, or
international transmission mode,
press the [OK] key.
• If you pressed the [START] key ( ), go to step
5. If you wish to program another Rapid key or
Speed Dial number, repeat steps 5 to 11. To
exit, press the [BACK] key. Editing to that point
will be completed.
• If you pressed the [OK] key, go to the
appropriate page for the option that you wish to
edit. To program F-code settings, follow the
steps in "F-code settings" on pages 64 and 65.
To select "CHAIN DIAL", go to "Chain Dialling"
on page 65. To set the "TRANSMISSION
SPEED", go to "Transmission speed setting" on
page 66. To set the "INTERNATIONAL
TRANSMISSION MODE", go to "International
transmission mode setting" on page 66.
●
Deleting a Rapid key or Speed Dial number
1
In step 3 on page 68, select "DELETE"
with the [ ] or [ ] key.
2
Press a Rapid key ([01] to [50]) or the
[SPEED] key.
• To delete a Rapid key, press the Rapid key that you
wish to delete ([01] to [50]).
• To delete a Speed Dial number, press the [SPEED]
key and then enter the Speed Dial number (000 to
299) that you wish to delete with the numeric keys.
3
Select "DELETE" with the [ ] or [ ]
key.
4
Press the [OK] key.
You will return to the screen of
step 2. If you wish to delete
another Rapid key or Speed
Dial number, repeat steps 2 to
4. To exit, press the [BACK]
key.
[Editing and deleting group keys]
To edit or delete a group key, follow steps 1 through 6
on pages 62 to 63 and then follow the steps below.
●
Editing a group key
1
Select "GROUP" with the [ ] or [ ]
key.
2
Press the [OK] key.
GH
PQR
2-SIDED
COPY
SPECIAL FUNCTION
RAPID/SPEED
CHANGE
DELETE
26 27 28 29 30
31 32 33 34 35
36 37 38 39 40
ABCDE
FGH I J
KLMNO
47 48 49 50
V W XYZ SP
REDIAL/PAUSE SPEED
SYMBOL
COMM. SETTING
SPACE/–
If you select "NO DELETE", you can press
the key to check the destination name. If
you are deleting the destination, check the
destination name and then delete the
destination.
A group key cannot be edited or deleted in
the following cases.
• The group key is stored in a program or
F-code relay group.
SBC CO.
DELETE
NO DELETE
[#]:DETAIL
Note
Note
GH
PQR
2-SIDED
COPY
SPECIAL FUNCTION
CHANGE/DELETE
RAPID/SPEED
GROUP
Komentáře k této Příručce