
AR-F14/PN1 ELECTRICAL SECTION 11-4
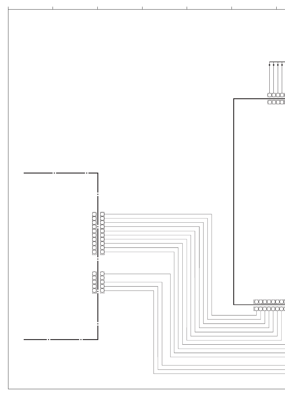
3. Wiring diagram (AR-PN1)
789101112
1
2
3
4
5
6
7
1
2
3
4
5
6
7
10
9
8
7
6
5
4
3
2
1
J1007
J2011-1
J2011-2
J2011-3
J2011-4
CN14
13
12
11
10
13
12
11
10
J1007
Punch Co
Finisher Unit
J2003
J1003
10
9
8
7
6
5
4
3
2
1
5
4
3
2
1
5
4
3
2
1
CN14
CN12
CN12
[11]ELECTRICALSECTION.fm 4 ページ 2004年4月19日 月曜日 午後1時42分
Komentáře k této Příručce