
The amplified CCD signal output is sent to the clamp circuit. In the clamp circuit, the black level is clamped to 2V at the BCLK signal
timing by the analog switch. The clamped voltage is maintained for one line by the coupling capacitor. The clamped analog signal
is impedance-converted and inputted to the AD
convertor.
The analog signal inputted to the AD convertor is converted into 8bit digital data and passed to the PCU PWB.
The machine employs the TCD1501C as the image sensor. The TCD1501C is the reduction type high sensitivity CCD linear sensor
of one-output system. 5000 pixels of 7um x 7um are arranged in line to allow scanning of A3 document at 400dpi (16 lines/mm).
Operation section
(1) Outline
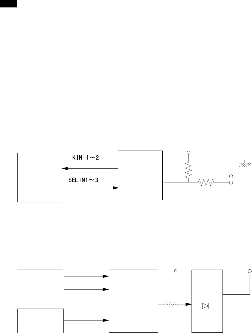
The operation circuit is composed of the key matrix circuit and the display matrix circuit.
(2) Key matrix circuit
The CPU in the MCU sends select signals SELIN1 - 3 to the selector in the operation circuit. The signals detects ON/OFF of
the key and are sent to the CPU as KIN1 - 2.
(3) Display circuit section
The display is controlled by inputting the data signal and the clock signal from the CPU and the latch signal from the ASIC to
the LED driver in the operation circuit.
CPU
Selector
IC902,903
+5V
Key
Operation circuit
MCU
+5V+5V
Operation circuit
MCU
CPU
ASIC
Display
LED
LED driver
IC901
OP-CLK
OP-DATA
OP-LATCH
AL-1000/1010
12-21
Komentáře k této Příručce