
2
TDA
13
TDB
9
RSA
3
REFA
14
REFB
10
RSB
5
IN /A
8
IN A
16
IN/B
17
IN B
7
VSA
12
VSB
1
OUT A
6
OUT A
11
OUT B
18
OUT B
4
GA
15
GB
IC118
SLA7027MU
CPU
CP101
ICP-N38(ROHM)
24V
C321
47µ35V
M
5V
C357
47µF
25V
R340
47KJ
C273
470PF
R339
47KJ
R345
750J
C257
7
470PF
R297
R114
1J2W
R338
2.4KJ
R344
2.4KJ
R165
1J2W
C254
2200p
C276
2200PF
R296
620J
IC114
ASIC
R346
100J
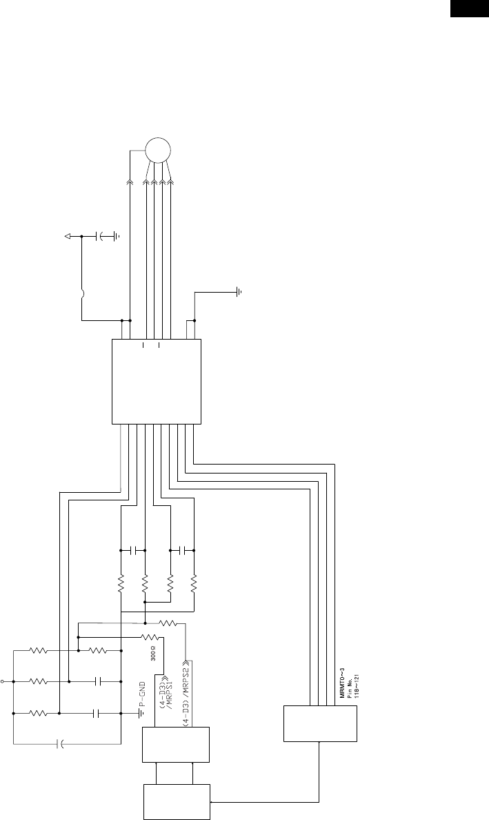
Mirror motor
(8) Mirror motor circuit
The mirror motor is a stepping motor, and it uses the IC118 and the constant current chopper control IC (SLA7027). For control, the
CPU outputs the drive signal to the IC118 to drive the mirror motor with 1-2 phase excitement.
AL-1000/1010
12-16
Komentáře k této Příručce