
(10) Cl invertor PWB (circuit)
Circuit description
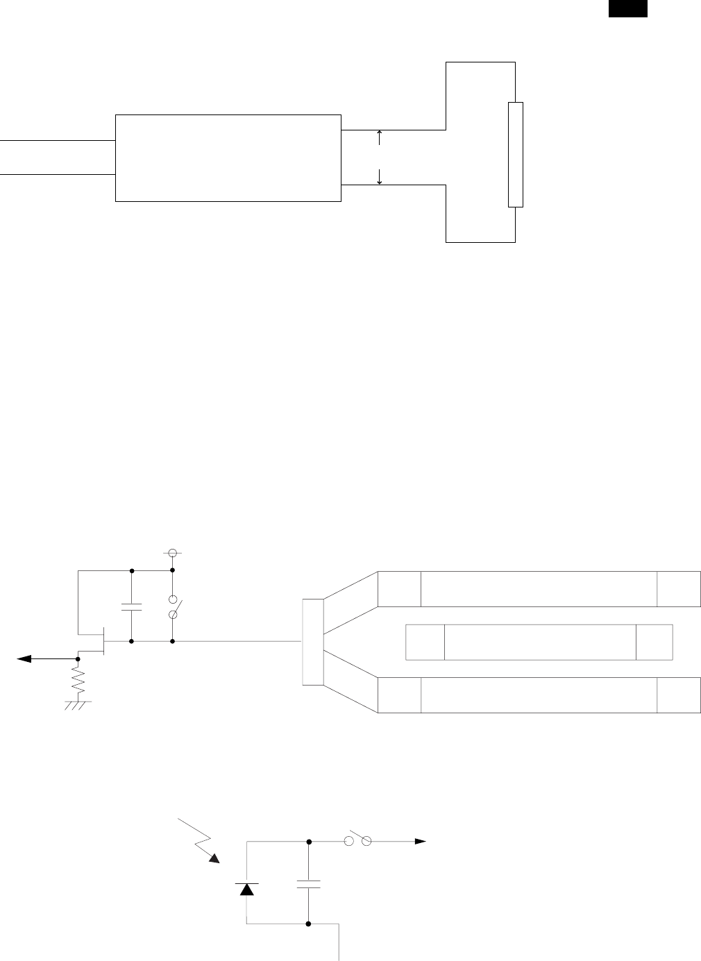
The Two transistors connected in series to the transformer are switched on/off by the control signal (CL-) from the MCU. By this
switching operation, the signals are converted into switching pulses and a high frequency power is supplied to the CL (Xenon lamp)
by the transformer.
(11) CCD PWB operational description
The CCD PWB is provided with the CCD (Charge-Coupled Device), the differential amplifier which amplifies CCD signals, and the
AD convertor which converts the amplified signals into digital signals.
The DC power and the pulse supply pins necessary for operating the CCD image sensor are the power source (CD pin), GND (SS
pin), shift pulse (SH pin), transfer pulse (φ1 pin), (φ2 pin), reset pulse (/RS pin), clamp pulse (/CP pin), and sampling (/SP pin).
Photo data are stored in the light receiving element at the center of the CCD by the SH signal. Even number pixel data are sent to
one of the two shift registers which are positioned at both ends of the light receiving element, and odd number pixel data are sent
to the other shift register. The time interval between inputting two SH signals is called the photo accumulation time.
The signals are transfered to the register, then to the shift register sequentially by transfer pulses φ1 and φ2 and to the floating
capacitor section where electric signals are voltage-converted. Electric charges from the even number pixel shift register and the odd
number pixel shift register are flowed to the floating capacitor section alternatively.
The /RS signal is the reset signal of the CCD output signal. The CCD output is expressed as electric charges equivalently accumu-
lated in the capacitor. Therefore, to take the CCD output data one pixel by one pixel, one output data must be cleared after it is out-
putted. The /RS signal is used for that operation.
The /SP pulse signal is the peak hold signal of the signal voltage.
The output signal from the CCD is amplified by about 4.7 times greater in the differential amplifier circuit in the CCD PWB.
Differential amplification is made for the signal output (OS) and the compensation output (DOS).
Invertor circuit and transformer
Output 1.5kV (effective voltage)
CL (Xenon lamp)
CL- (CNT)
Input +24V
CCD analog shift register 1
CCD analog shift register 2
Photo diode
12V
Output
Photo diode
Accumulation electrode
Shift electrode
To Shift register
Photo energy
AL-1000/1010
12-20
Komentáře k této Příručce