
AR-FX11 SIMULATIONS, FAX SOFTWARE SWITCH 6-17
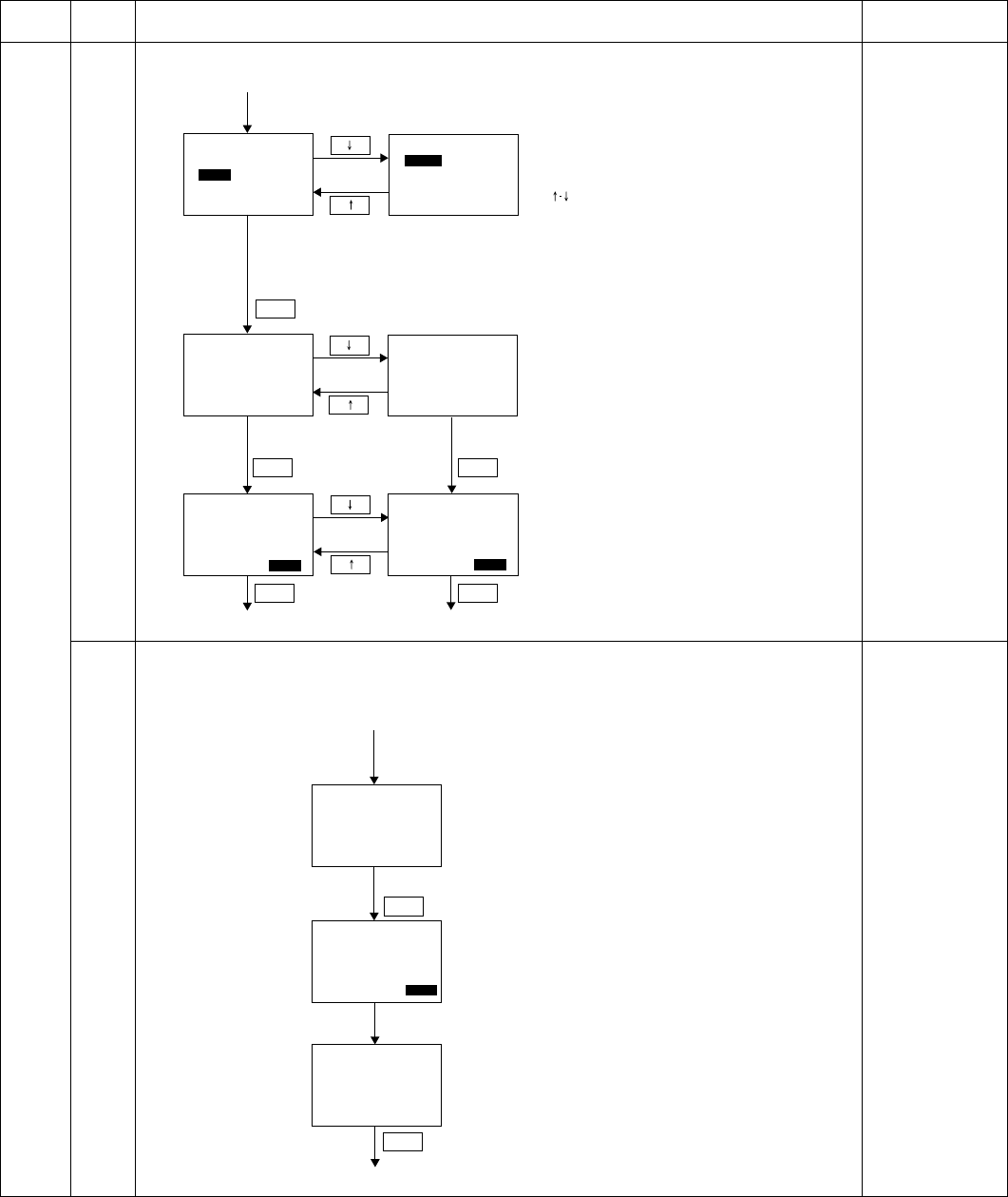
66 31 TEL/LIU setting
The following bit 0/1 is alternatively switched. At the same time, the target signal name is highlighted.
32 Receive data check
Used to check receive data from the line and judge whether the following receive data and the judged data
number accord together or not. If they accord, "OK" is notified. If not, "NG" is notified. Judgment is made
from the receive start data and the data must be accorded continuously.
Main
code
Sub
code
Contents Remark
Sim66-31 TEL OUTPUT
Sim66-31 TEL OUTPUT
After selection
with 10-key
OK
Sim66-31 TEL OUTPUT
SIM72-3 initial window SIM72-3 initial window
1:CION 2:150VON
3:EC 4:S
(1 - 5) X
1:CION
5:MSR
EXEC
OK
1:CION
5:MSR
PRESS BACK TO STOP
EXEC
Sim66-31 TEL OUTPUT
5:MSR
(1 - 5) X
Selection of two or more items can be made.
(The selected numbers are highlighted.)
Though 10-key is pressed in the sequence
of "1 and 5" or "5 and 1," the display is made
in the sequence of the normal order
(1 and 5) when OK key is pressed.
Sim66-31 TEL OUTPUT
5:MSR
PRESS BACK TO STOP
EXEC
Sim66-31 TEL OUTPUT
5:MSR
EXEC
After pressing OK key,
during execution
After pressing OK key,
during execution
OK
Switchable for 5 or more items
Switchable for 5 or more items
CA key : Simulation cancel
Interrupt key : Sub code input window
10-key : Item selection
OK key : Input value settlement and execution
START key : Input value settlement and execution
RETURN key : Returns to the selection window
keys : Page switch
C key : Input value clear. ON when highlighted.
Return Return
Sim66-32 RECV DATA
OK
Sim66-32 RECV DATA
Sim66-32 RECV DATA
CHECK RECEIVE DATA
EXEC
RESULT XX
After pressing OK key,
during execution
RECEIVING
EXEC
Simulation code input window
"RECEIVING" is displayed only during receive.
CA key : Simulation cancel
Interrupt key : Sub code input window
OK key : Settlement
START key : Settlement
Return key : Simulation code input window
C key : Disable
XX : "OK/NG" is displayed
Completion of execution
(Highlighted during execution)
Return
[06]SIMULATIONS ・ FAXSOFTWARESWITCH.fm 17 ページ 2004年11月12日 金曜日 午後2時24分
Komentáře k této Příručce