
5 - 47
5
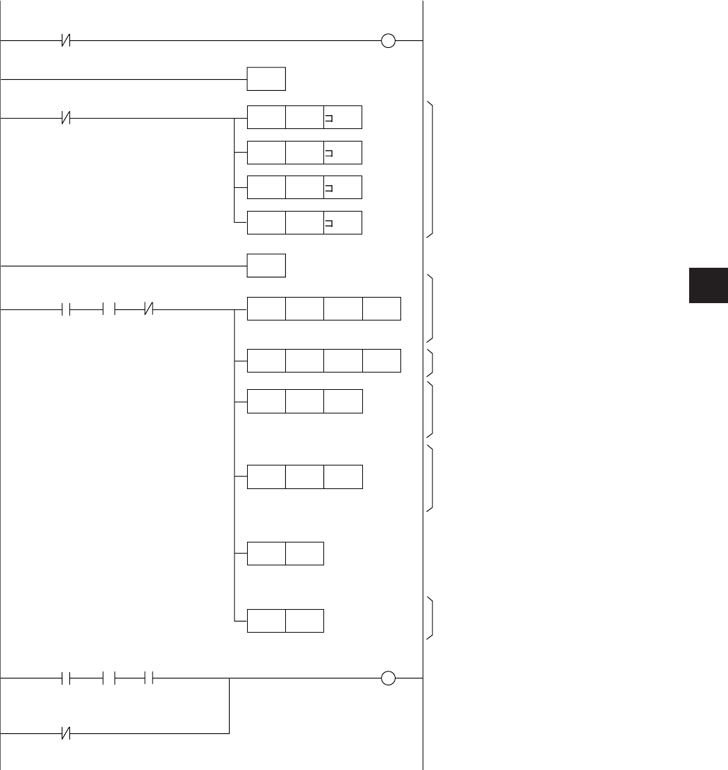
F-000d
XFER
F-000d
XFER
F-000d
XFER
F-000d
XFER
F-047
ONLS
49000
X-axis bit 1
Y-axis bit 1
Z-axis bit 1
A-axis bit 1
49020
49040
49060
Leading write area
of file 1
Final block No.
When final block No.
is written to 31
X-axis write relay
Y-axis 5263
Z-axis 5323
A-axis 5363
When X-axis data is set from
00000 of file 1
Write leading block No. of X-axis
When set from block No.
Y-axis 49225
Z-axis 49245
A-axis 49265
Transfer of input area
(PS→PC)
07366
OFF
OFF at all
times contact
07366
OFF
OFF at all
times contact
07101
07365
Change
setting value
Setting value
change switch
05006
X-axis
BD.REQ
05006
X-axis
BD,REQ
04000
Write busy
auxiliary
F-048
ONLR
F-101
SEGM
F-032
SET
F-001
BCD
000000
file1 09000
F-070
FILE
100 49300
BD WR
PTR
Pointer for
block data write
BD NO X
Block data No.
designation (X-axis)
07001
00 49205
F-001
BCD
BD END
NO
Block data
final No.
BD WR
BU ZY
F-032
SET
05228
X-axis B write
Block data write in
progress (X-axis)
31 09010
07000
BD WR
START
BD RD
BUZY
F-044
Block data
write start
(X-axis)
Block data
read in
progress
(X-axis)
07001
BD WR
BU ZY
F-045
Block data
read in
progress
(X-axis)
↑
↑
0500
0504
0510
0514
@09000
Komentáře k této Příručce