
5 - 38
5
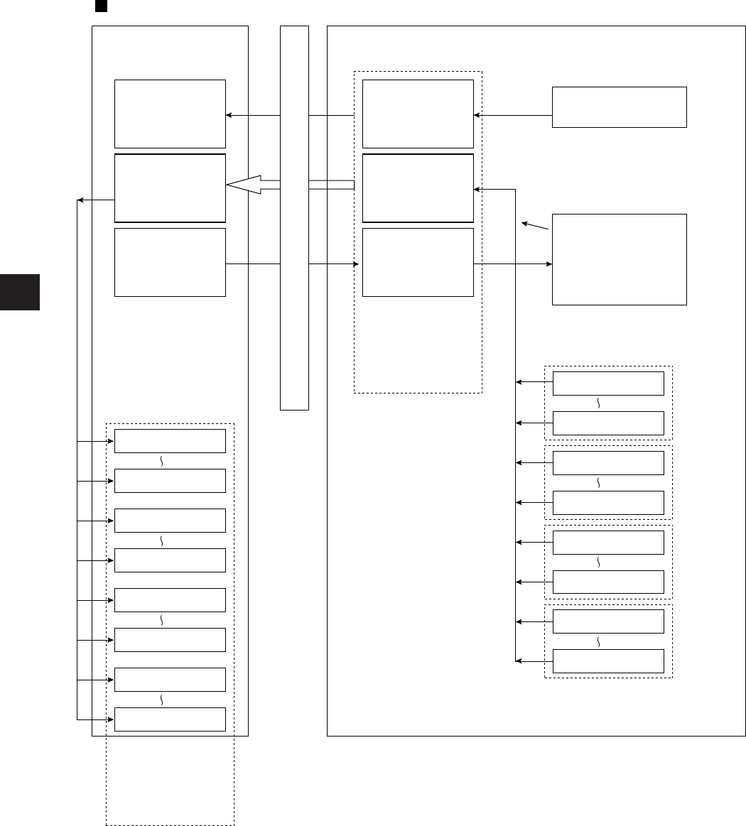
Brief description of reading by the sample ladder program
PC side data memory
Block data
JW-12PS/14PS side
Input relays
(16 bytes/axis)
Total 64 bytes
Output relay
(16 bytes/axis)
Total 64 bytes
Read data area
for block transfer
(common to all axes)
64 bytes
X-axis block 00
X-axis block 31
Y-axis block 00
Y-axis block 31
Z-axis block 00
Z-axis block 31
A-axis block 00
A-axis block 31
Input relays
(16 bytes/axis)
Total 64 bytes
Output relay
(16 bytes/axis)
Total 64 bytes
Read data area
for block transfer
(common to all axes)
64 bytes
Indicates the block
No. that was read
Block data on the PS
side is written in
order to the PC read
data area by output
relays in 64 bytes.
Block data
(operation data)
• "Block data" refers to operation data such as parameters, zone data, speed data,
position data, and step operation data.
I/O refresh
X-axis block 00
X-axis block 31
Y-axis block 00
Y-axis block 31
Z-axis block 00
Z-axis block 31
A-axis block 00
A-axis block 31
Komentáře k této Příručce