
21
BEFORE USING THE MACHINE
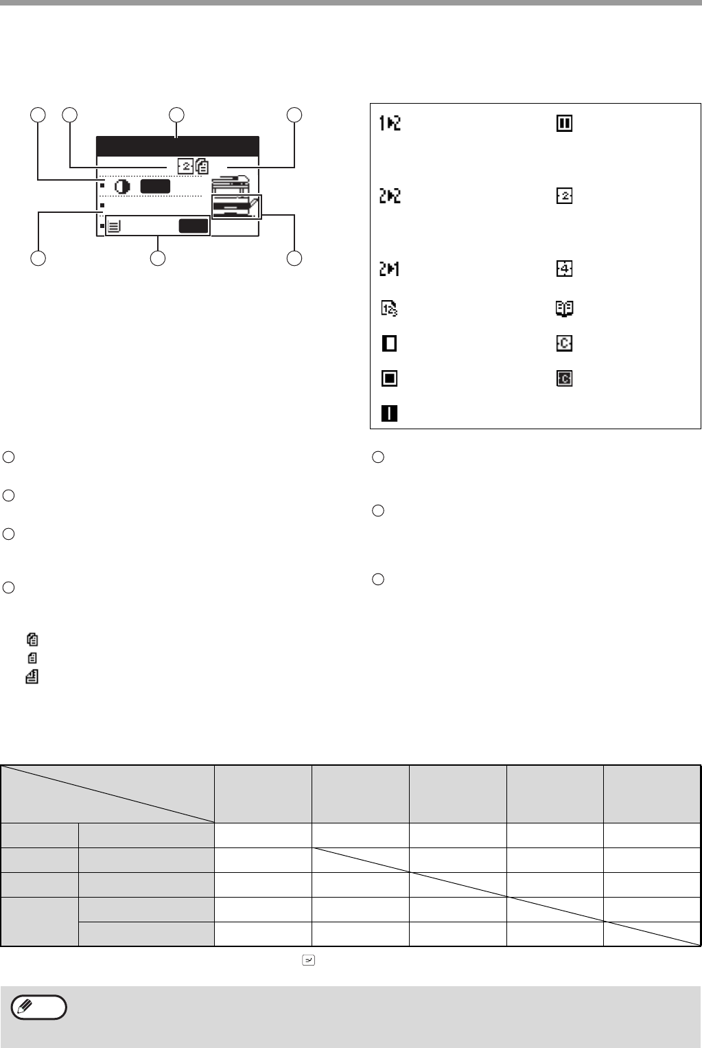
Display (base screen)
Example: Copy mode
Icons appearing in the special function icon display
Exposure display
Indicates the selected exposure mode.
Special function icon display
Icons of enabled special functions will appear.
Message display
Messages are displayed regarding machine status
and operation.
Original size display
The size of the placed original and the icon of the
original scanning mode will appear.
: One-sided scanning in the SPF.
: Scanning on the document glass
: Two-sided scanning in the RSPF.
Copy ratio display
Displays the copy ratio for reduction or
enlargement.
Paper size display
Displays the selected paper size. When "AUTO"
appears, the most suitable size of paper is
automatically selected.
Paper tray display
The selected paper tray is highlighted.
OPERATION IN COPY, PRINT, SCAN, AND FAX MODES
Some operations in the various modes of the machine cannot take place simultaneously.
*1 Can be used after pressing the [INTERRUPT] key ( ).
*2 After the page that is currently being printed is output, the job is interrupted.
A4
A4
100%
Ready to copy.
AUTO
AUTO
1 2 3 4
5 6 7
1-sided to 2-sided
copy (MX-M182D/
MX-M202D/MX-M
232D only)
Edge + Centre
erase
2-sided to 2-sided
copy (MX-M182D/
MX-M202D/MX-M
232D only)
2 in 1 copy
2-sided to 1-sided
copy
4 in 1 copy
Sort function Dual page copy
Margin shift copy Card shot
Edge erase copy ID card copy
Centre erase copy
1
2
3
4
5
6
7
Interrupting operation
Copy output Printing Scanning
Faxing
Scanning
originals
Printing
faxes
Interrupted operation
Copying Output Ye s *
1
No No No No
Printing Output Ye s *
2
No No No
Scanning
Scanning an original
No No No No
Faxing
Scanning an original
No No No No
Output Ye s *
2
No Yes*
2
Ye s *
2
• Printing is not possible when the front or side cover is opened for machine maintenance, or when a misfeed
occurs or the machine runs out of paper or toner, or when the drum cartridge reaches its replacement time.
• If an original misfeed occurs in the SPF/RSPF, printing will not be possible until the misfed original is removed
and the SPF/RSPF is ready for use.
Note
Komentáře k této Příručce