
NEDERLANDS
over
180mm
wall
552mm(IG-A20E)
898mm(IG-A40E)
D-5
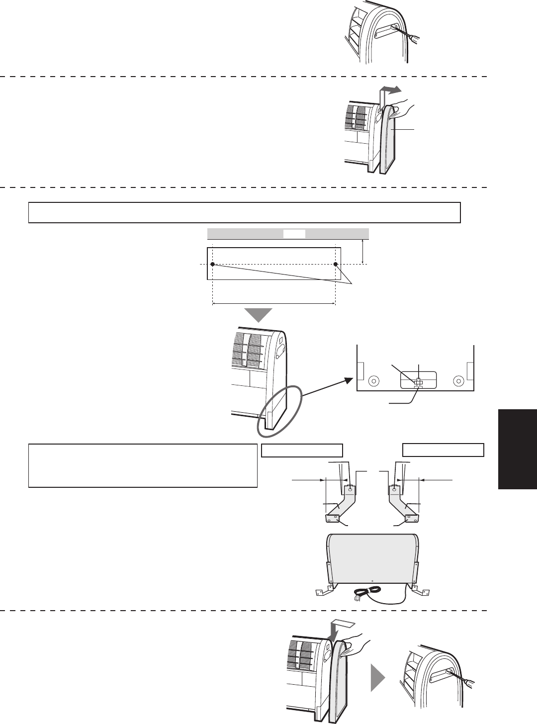
HOE DE UNIT INSTALLEREN
Schroef de geverfde schroeven
los (2 stks aan iedere kant ).
1
2
Til het zijpaneel op en verplaats
het naar de buitenkant.
3
Voor het geval dat het hoofdtoestel met ankerbouten aan de vloer wordt bevestigd.
Meet de positie van de ankerbouten
en bevestig ze aan de vloer.
*
De hoogte van de ankerbout
is 25 mm of minder.
*
De diametergrootte van
de ankerbout is 8 mm of
minder.
moer
ankerbout
Zet het hoofdtoestel op de
ankerbouten en zet stevig vast met
sluitring en moer.
Voor het geval dat het hoofdtoestel
met montageonderdelen aan de muur
wordt bevestigd.
Bevestig de montageonderdelen
met schroeven op het hoofdtoestel.
(Rechter- en linkerzijde)
De montageonderdelen en schroeven
zijn bijbehorende onderdelen. (Elk 2 stks)
Schroeven moeten stevig worden vastgezet.
* Afhankelijk van het bouwmateriaal van de muur kunnen
de schroeven mogelijk niet vast worden gezet.
Breng het zijpaneel aan en schroef
de geverfde schroeven aan beide
kanten.
right side of rear
28mm
wall side
28mm
screwscrew
left side of rear
mounting part(right) mounting part(left)
Zijpaneel
4
ankerbouten
sluitring
schroef
schroef
rechter achterkant
montageonderdeel
(rechts)
linker achterkant
montageonderdeel
(links)
muurzijde
muur
meer dan
180 mm
IG-A20E_A40E.dut.indd 7IG-A20E_A40E.dut.indd 7 2009/09/17 13:44:062009/09/17 13:44:06
Komentáře k této Příručce