
[8] SIMULATIONS
1. Outline
This model is equipped with the simulations feature which allows the
following operations with the keys on the operation panel:
1) Adjustments
2) Setting of specifications and functions
3) Resetting trouble codes
4) Checking operations
2. Purpose
The purpose of the simulations feature is to improve serviceability in
repairs and adjustments.
Since the mechanical adjustments can be performed electrically, the
above purpose is achieved with low costs.
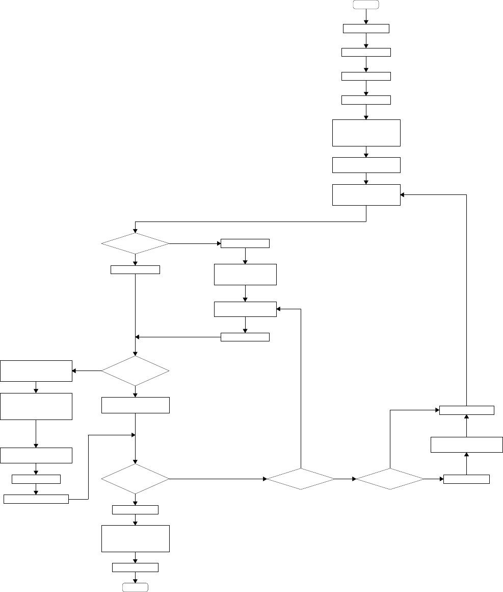
3. Operating procedure
Simulations operating procedure
Start
Press the clear key
Press the zero key
Press the zero key
Press the clear key
All lamps and indicators
on the operation panel go off.
Ready for entry of the main
test command number
Enter the main test command
number with numeric keys
The main simulations
number is displayed on the
copy quantity display
Is there a sub code?
YES
NO
Press the print key
Press the print key
"00" blinks on the copy
quantity display. Ready for
entry of the sub code.
Enter the sub code with
numeric keys
Press the print key
Is the test
command for operation
check?
Operations according to the
simulations are performed
The set adjustment value or
the counter value is displayed
on the copy quantity display
NO
YES
To change the set adjustment
value or the counter value,
enter a new value with numeric
keys
The entered value is displayed
on the copy quantity display
Press the print key
The new set value is stored
Do you
perform another
simulations?
Press the clear key
All the lamps and indicators
on the operation panel go off.
Ready for entry of the main
simulations number
End
YES
NO
Press the clear key
Is the main
code same?
Is the sub
code display?
NO
YES
Press the clear key
The main code is display on
the copy quantity display
Enter a new main code
YES
NO
8 – 1
Komentáře k této Příručce