
7
1
Getting started
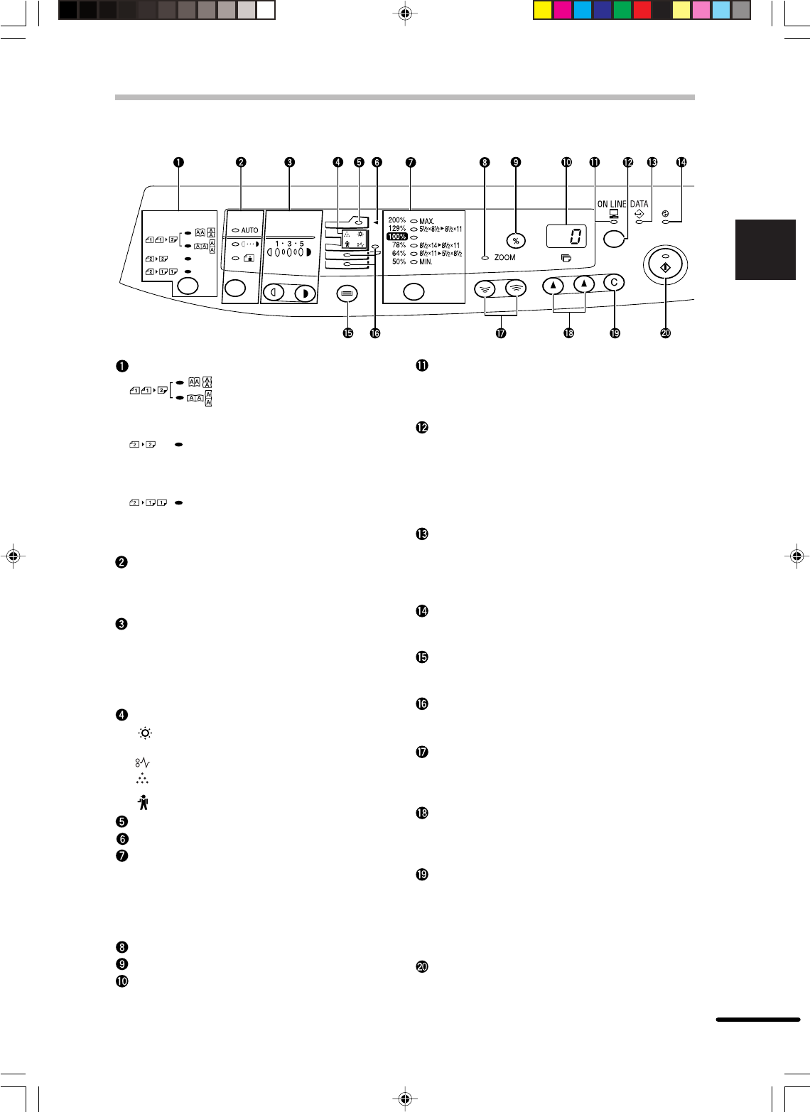
OPERATION PANEL
Original to copy key and indicators
: Two-sided copies from one-
sided originals.
Turn on Long Edge or Turn on
Short Edge can be selected.
: Two-sided copies from two-
sided originals. (Can be
selected only when the RSPF
is used.)
: One-sided copies from two-
sided originals. (Can be
selected only when the RSPF
is used.)
Exposure mode selector key and indicators
Use to sequentially select the exposure
modes: AUTO, MANUAL or PHOTO. Selected
mode is shown by a lit indicator. (p. 16)
Light and dark keys and exposure indicators
Use to adjust the MANUAL or PHOTO
exposure level. Selected exposure level is
shown by a lit indicator. (p.16)
Use to start and terminate user program
setting. (p. 21)
Alarm indicators
: Developer replacement required
indicator (p. 32)
: Misfeed indicator (p. 27)
: Toner cartridge replacement required
indicator (p. 23)
: Maintenance indicator (p. 32)
RSPF indicator (p. 13)
RSPF misfeed indicator (p. 30)
Copy ratio selector key and copy ratio
indicators
Use to sequentially select preset reduction/
enlargement copy ratios.
Selected copy ratio is shown by a lit indicator.
(p. 17)
Zoom indicator (p. 17)
Copy ratio display (%) key (p. 17)
Display
Displays the specified copy quantity, zoom
copy ratio, user program code, and error
code.
ON LINE indicator
Lights up when the machine is used as a
printer. To use the copier as a printer, an
optional printer expansion kit is needed.
ON LINE key
Changes between the on-line and off-line
modes when the PCL expansion kit has been
installed and a PCL printer is used.
Changes modes from the off-line to on-line
when the GDI expansion kit has been installed
and a GDI printer is used.
DATA indicator
Indicates that the printer is receiving or
processing print data. To use the copier as a
printer, an optional PCL expansion kit is
needed.
Power save indicator
Lights up when the copier is in a power save
mode. (p. 20, 21)
Tray select key
Use to select a paper feed station (paper tray
or bypass tray). (p. 19)
Paper feed location indicators
Light up to show the selected paper feed
station.
Zoom keys
●
Use to select any reduction or enlargement
copy ratio from 50 to 200% in 1% increments.
(p. 17)
Copy quantity keys
●
Use to select the desired copy quantity (1 to
99). (p. 15)
●
Use to make user program entries. (p. 21)
Clear key
●
Press to clear the display, or press during a
copy run to terminate copying. (p. 15)
●
Press and hold down during standby to
display the total number of copies made to
date. (p. 22)
Print key and ready indicator
●
Copying is possible when the indicator is on.
●
Use to set a user program.
Komentáře k této Příručce