
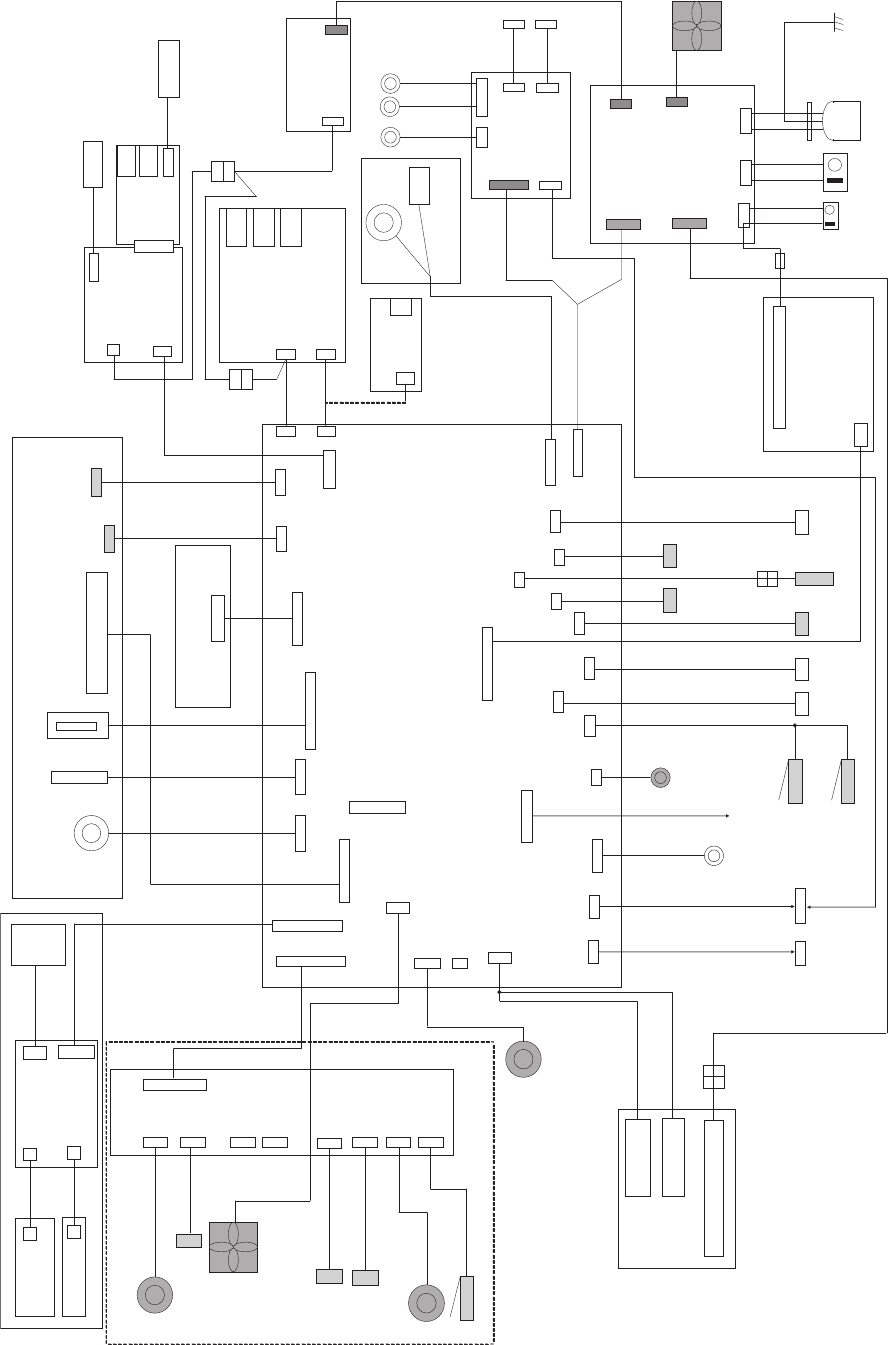
MX-M182 ELECTRICAL SECTION 14-2
2.Actual wiring diagram
ACTUAL WIRING DIAGRAM 1/8
FE4-32-S15D3-FA
D-SUB25
B3B-PH-K-R
(Red)
04FE-BT-VK-N
(White)
B4B-PH-K-S
(White)
9604S-23F(White)
9615S-16-PP-A
B5B-PH
(White)
B4B-EH
(White)
B3B-PH
(Black)
B04B-PASK
(White)
B4B-PH-K-S
(White)
B2P-VH
(White)
B3P-VH
(White)
B3B-PH-K-S
(White)
B3B-PH-K-K
(Black)
B4B-PH
(White)
B2B-XH-A-S
(White)
B2B-XH-A-K
(Black)
B2B-XH-A-R
(Red)
B3B-PH
(Red)
B12B-PASK
(White)
B22B-PUDSS-1
(White)
B20B-PUDSS-1
(White)
MCU PWB
DUP MOTOR
DUP Model Only
OPTION COIN VENDER
AUDITOR OPTION
PAPER OUT
SENSOR
DUP
SENSOR
COOLING FAN
9604S-23F(White)
SHIFTER HP
SENSOR
SHIFTER MOTOR
LCD-BL PWB
9610S-16B
OPERATION PANEL
Optical base plate
MIRROR MOTOR
COPY LAMP
CCD PWB
CCD-MCU FFC
CL FFC
FFC 1mm
FFC 1.25mm
MIRROR HP
SENSOR
GP1S58
SPF UN
SPF GROUND WIRE
DOCUMENT TRAY HARNESS
SENSOR HARNESS
APC-BD
-PWB
POLYGON
MOTOR
LSU
HVU
BIAS
B07B-PARK
(Red)
TC
BC
MCFBGRIDMC
Power PWB
B15B-XASK-LF
(White)
AC CORD
B03B-XASK-LF
(White)
B04P-VL-LF
(White)
B2P3-VH-LF
(White)
INLET HARNESS
230V ONLY
AC SWITCH
Dehumidifier
heater
SWITCH
Japan only
Japan only
1st TRAY
OR
2nd TRAY
OR
MULTI CASSETTE
P-IN HARNESS
PS SOL
HAND SOLENOID HARNESS
PICK UP
SOL
HANDEMP harness
CASSETTE EMP HARNESS
CASSETTE SW
HARNESS
FRONT COVER SWITCH
SIDE COVER SWITCH
TONER
MOTOR
DV UNIT
CRUM
CRM-MCU HARNESS
DEV HARNESS
28
16
16
B3B-PH-K-S
(White)
B3B-PH-K-K
(Black)
3
B6B-PH-K-R(LF)
(Red)
6
23
23
20
5
3
4
4
4
2
SIDE COVER SW HARNESS
22 3
20
3
32
PALR-02V
PAP-02V-S
3
22
2
AC SW HARNESS
PS HARNESS
B02P-VT(White)
B02P-NV
B02P-NV
(Red)
B3P-VH "Black"
#250
#250
15
7
22
LSU-MCU HARNESS
Scanner HP harness
3
B26B-PUDSS
(White)
32
44
BC
HARNESS
TC
HARNESS
MC HARNESS
GB/MCFB HARNESS
DH PS HARNESS
B03P-VL-LF
(White)
USB2.0
HOST
NNB PWB
OP-PS
HARNESS
JOB SEPARATOR MOTOR
(OPTION)
6
LOWER SWITCH
S6B-PH-K-R(LF)
(Red)
B3B-PH-K-S
(White)
B4B-PH-K-S
(White)
B4B-PH-K-K
(Black)
B3B-PH-K-R(LF)
(Red)
3
3
3
3
KEY-LED PWB
FAX-KEY PWB
16
9610S-28B
9610S-28C
9610S-16C 9610S-16B
KEY-LCD FFC
LCD-FAXKEY
FFC
B3B-PH-K-K
(Black)
OC COVER
SENSOR
GP1S73P
OC COVER HARNESS
3
B16B-PHDSS-B
(White)
16
PS FAN
36
3604-6240-036
-013-894+(ELCO)
B05B-PASK
(White)
MAIN MOTOR
(MOTORside connector 5PIN) 18/20CPM only
(MOTOR side connector 7PIN) 23CPM only
5
MAIN MOTOR
HARNESS
12
OP power
B2P3-VH-LF
(White)
B2P3-VH-LF
(White)
B02P-VH-LF
(White)
OP-PS DIVER
HARNESS
MCU-NNB
HARNESS
FAX PWB
USB2.0
DEVICE
Ether-
NET
B06B-PARK
USB2.0
USB PWB
B04B-PARK
B06B-PARK
TEL
MCU-USB(NNB)
HARNESS
LINE
MCU-FAX HARNESS
HEATER LAMP
SUB
THERMISTER
MAIN THERMISTER
Cassette dehumidifier heater
Handset
Japan only
SPEAKER
DOCUMENT SIZE SENSOR
(AB or Inch)
B20B-PHDSS
D2X
GP1A73 GP1S58 GP1S73
GP1S58
GP1S58
GP1S58
Shifter HP
harness
Paper exit UN
VLR-02V
HL HARNESS
VLP-02V
Fusing UN
USB HARNESS
(No FAX, no NNB)
USB EXTEND HARNESS
(Yes FAX, no NNB)
B18B-PUDSS
B10B-PASK
B12B-PASK
B2PS-VH
(White)
B18B-PUDSS
OP-PS EXTEND
HARNESS
18
10
6
YLP-02V
YLR-02V
SMR-02V-N
SMP-02V-NC
80P-JMDSS-G-1-TF
For memory expansion
B04B-PASK
(White)
4
LCD
LIU PWB
B TO B
B3B-PH-K-S
(White)
INLET
230V ONLY
HAND SOL
(unification)
Komentáře k této Příručce