
Appendix
110
Appendix
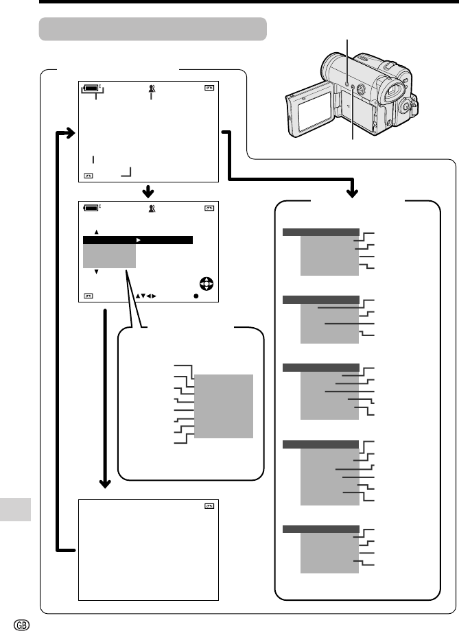
On-screen Display Index
A U T OAUTO
3 0 min
AUTO
PAUSE
PAUSE
PAUSE
A U T OAUTO
3 0 min
AUTO
SELECT SET
FADE
SC ENE
M
ENU
M
ANUAL SE T
FOCUS
AUTO FOCUS
SETT ING 1
QK.
DGT L
W
I DE MODE
RE TURN
ZOOM
TAPE SPEED
RETURN
SETT ING 2
DIS
AUDI O MODE
RETURN
W
IND
PHONES VOL
OTHERS 1
OTHERS 2
LCD SET
BACKL IGHT
LCD BRI GHT
LCD COLOUR
RETURN
VF BRIGHT
RETURN
BEEP
REMOTE
DEFAULT
RETURN
T IME CODE
TC
PO
W
ER SAVE
OUT
SETT I NG
12H 24H/
BLC GAIN/
PIC. EFFECT
LANGUAG E
DEMO MOD E
DAT E D I SP.
EXECUTE
BLC/GAIN
SET
M
ANUAL
FOCUS
AUTO FOCUS
5002.6.2
03:01
LED LIGHT
p. 39
p. 42
p. 34
p. 46
Tape Camera mode
p. 41
p. 47
p. 48
p. 28
p. 97
p. 49
p. 97
p. 14
p. 98
p. 43
p. 66
p. 66
p. 16
p. 51
p. 15
p. 96
p. 96
p. 96
p. 96
p. 57
p. 56
p. 57
pp. 35, 36
p. 38
p. 64
p. 65
p. 37
p. 27 p. 41
p. 63
p. 26
Menu screens
Mode screens
DISPLAY/MODE SET button
MENU button
MENU button
DISPLAY/MODE SET button
VL-Z500S-GB-105-115 04.2.9, 3:26 PM110
Komentáře k této Příručce